ANA SAYFA
 FİRMA HAKKINDA
 ÜRÜNLERİMİZ
 FİYATLAR
 HABERLER
 E-MAİL VE ADRES
   

1986'DAN BERİ METAL DEDEKTÖRÜ ÜRETİMİNDE

TÜRKİYE'NİN LİDER KURULUŞU

ELSAN  ELEKTRONİK  SANAYİİ

 

Metal dedektörlerinin çalışma prensipleri ve elektronik devre şemaları.

Metal dedektörleri elektromanyetik dalgalar gönderme ve alma genel prensibine göre çalışırlar. Gönderilen elektromanyetik dalga rastladığı metal cisim üzerinde "eddy currents" veya "faraday akımları" denen bir akım endükler. Bu endüklenen akım dedektördeki bobine tesir ederek bir takım küçük sinyal değişmelerine sebep olur. Bu küçük sinyaller elektronik devrelerde kuvvetlendirilerek ses sinyali oluşması için hoparlöre gönderilir. Bazı dedektörlerde ibreli veya dijital sinyal ölçme devreleri de vardır.

Bir çok metal dedektörü tipi vardır. Burada 4 tip dedektörden bahsedilecektir.

1- BFO (Beat Frequency Oscilator - Vuru Frekansı Osilatörü) tipi dedektör. Dedektörün arama başlığında bir tek bobin vardır. Bu osilatör bobinidir. Bu bobin metale yaklaştığında, osilasyon frekansı değişir. Bu değişen frekans, elektronik devrede çalışan ikinci bir osilatörün sabit frekansıyla karşılaştırılır. Aradaki frekans farkı ses sinyali olarak hoparlörden duyulur. Bu tip metal dedektörüne iki örnek veriyoruz. Şemaları görmek için aşağıdaki satırları tıklayınız:

BFO1: 2 transistor ve 1 entegreli metal dedektörü şeması

BFO2: 7 transistorlu metal dedektörü şeması

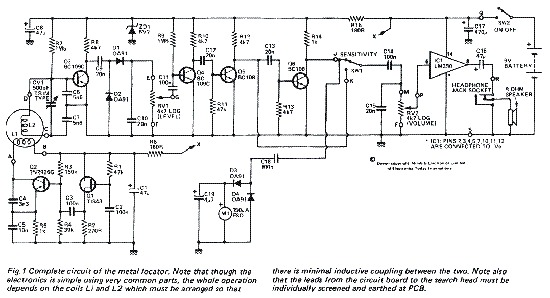
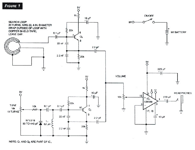
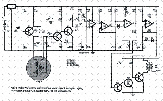
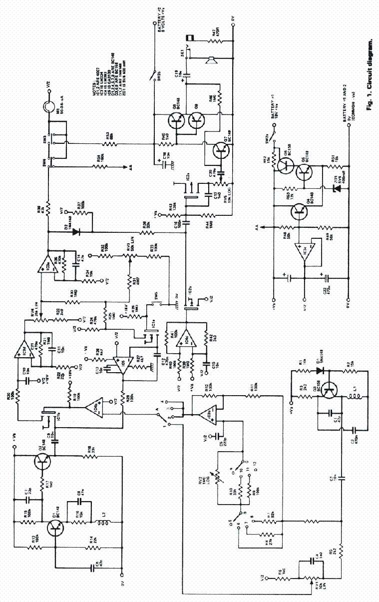
2- Sinyal genliğine duyarlı dedektör: Arama başlığında iki bobin vardır, biri osilatör bobinidir. Bu bobin verici olarak çalışır ve etrafa elektromanyetik dalga gönderir. Diğer bobin alıcı bobinidir. Bu bobin arama başlığının içine, etrafta metal bulunmadığı zaman en küçük sinyale haiz olacak şekilde yerleştirilir. Arama başlığına bir metal yaklaştığında arama başlığındaki alıcı bobindeki sinyalin genliği büyümeye başlar. Bu büyüyen sinyal, ses sinyali olarak hoparlörden duyulur. Bu tip metal dedektörüne dört örnek veriyoruz. Şemaları görmek için aşağıdaki satırları tıklayınız:

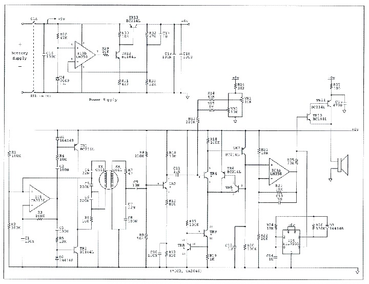
GD1: 3 transistor ve 6 entegreli metal dedektörü şeması.

GD2: 6 transistor ve 1 entegreli metal dedektörü şeması.

GD3: 6 transistor ve 2 entegreli metal dedektörü şeması.

GD4: 13 transistor ve 4 entegreli metal dedektörü şeması.

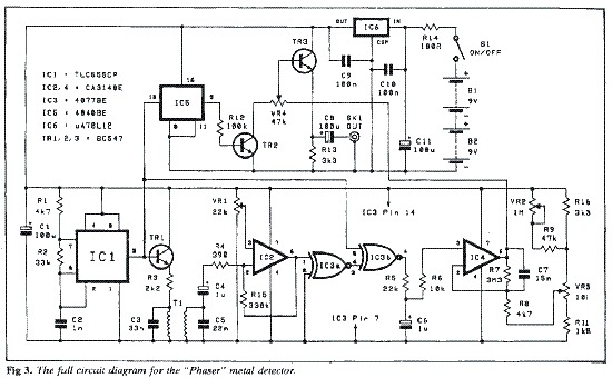
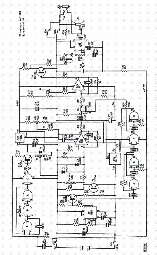
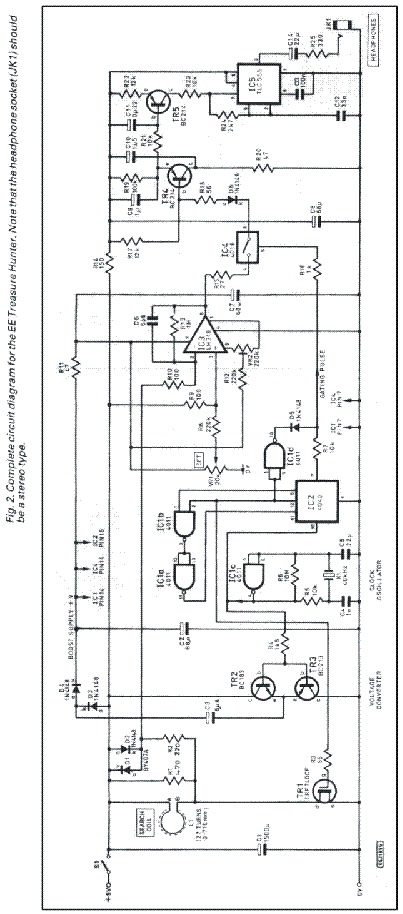
3- Sinyal fazına duyarlı dedektör: Arama başlığında iki bobin vardır, biri osilatör bobinidir. Bu bobin verici olarak çalışır ve etrafa elektromanyetik dalga gönderir. Diğer bobin alıcı bobinidir. Bu bobin arama başlığının içine, etrafta metal bulunmadığı zaman en küçük sinyale haiz olacak şekilde yerleştirilir. Arama başlığına bir metal yaklaştığında arama başlığındaki alıcı bobindeki sinyalin fazı osilatör sinyaline göre değişmeye başlar. Bu değişen sinyal, ses sinyali olarak hoparlörden duyulur. Bu tip metal dedektörüne bir örnek veriyoruz. Şemaları görmek için aşağıdaki satırları tıklayınız:

FD1: 9 transistor ve 5 entegreli metal dedektörü şeması.

4- Pulse Induction (Darbe endüksiyon) tipi dedektör: Arama başlığında genelde bir bobin vardır. Bu bobine çok kısa bir süre içinde çok yüksek akımlı bir darbe verilir. Çok kısa bir süre için etrafta yüksek bir manyetik alan yaratılır. Darbe bittikten sonra bobin alıcı devreye bağlanır ve gönderilen darbenin etkilerini dinlemeye geçer. Gelen etkiler değerlendirilir. Etrafta metal varsa bu etkiler yüksektir,  bunlar ses sinyali olarak hoparlörden duyulur. Bu tip metal dedektörüne iki örnek veriyoruz. Şemaları görmek için aşağıdaki satırları tıklayınız:

PI1: 6 transistor ve 8 entegreli metal dedektörü şeması.

PI1: 5 transistor ve 5 entegreli metal dedektörü şeması.

Bu şemalar eğitim amaçlı verilmiştir. Sadece şema dedektör imal etmek için yeterli değildir. Metal ayırmalı ve derin algılamalı dedektörlerin yapımı tecrübe gerektirir. Nitelikli dedektör profesyonelce çalışan mühendislerin işidir.

Elsan Firması amatörce dedektör yapmak isteyenleri destekler. İleride bu sayfalarda, dedektörlerin yapım teknikleri teferruatıyla anlatılacaktır. O zaman dedektör yapmak isteyenler açıklamalarımızı izleyerek kendi cihazlarını yapabileceklerdir.

 

  

   Metal dedektörü nerelerde kullanılır?

   Toprak altındaki defineler nasıl oluştu?

   Define arama yönetmeliği.

   Dedektörle define aramanın suç olmadığına dair Yargıtay Genel Kurulu Kararı.

   Kültür ve tabiat varlıklarını koruma kanunu.

   Define arayanın yapması ve yapmaması gereken şeyler.

   Tarihi eserlerimize ve tabiat varlıklarımıza sahip çıkalım. Bu vatan bizim.

   Definenin yerini belli eden, taşlara oyulmuş işaretler.

   Türkiye'de bulunan sikkeler, resimleri.

   Dedektörler ne kadar derinden bulabilir? Bazı dedektör satıcılarının yanıltıcı beyanları.

   Dedektör satın alırken nelere dikkat etmeli?

   Definenin ne tarafta olduğunu (sözde !) gösteren uydurma define bulma aletleri nelerdir?

   Görüntülü cihaz, ekranlı cihaz, yeraltı kamerası, GPR yeraltı radarı nedir?

   Çubuk, şakül, alan tarama cihazı, uzun menzilli antenli tarayıcılar, lazerli tarayıcı nedir?

   Dedektörle beraber hediye verilen alan tarama cihazının size ne faydası olur?

   Define bulmak için cinlerden yararlanılır mı? Defineyi cinler korur mu?

   Kur'an'da define ile ilgili ayetler. Bu ayetlerden hangi neticelere varırız?

   Dedektör kullanıcılarının resimleri ve definecilerle ilgili karikatürler.

   Metal dedektörlerinin çalışma prensipleri ve elektronik devre şemaları.

   Metal dedektörlerinin fiyatları.

 

ELSAN ELEKTRONİK SANAYİİ

Merkez:

Molla Gürani Cad. Kilimci Sok. No: 15/B Fındıkzade - Fatih - İSTANBUL

Tel: (0212) 523 45 29 - (0212) 523 99 77   Faks: (0212) 631 22 17

Şube:

Rami Kışla Cad. Topçular İş Merkezi No: 88 Dahili No: 275 Eyüp - İSTANBUL

Tel & Faks: (0212) 544 52 80

Copyright 2007 Elsan Elektronik Sanayii - Turkey    e-mail: elsaninfo@mynet.com , elsaninfo@e-kolay.net

ANA SAYFA  FİRMA HAKKINDA ÜRÜNLERİMİZ ÖNEMLİ BİLGİLER HABERLER E-MAİL VE ADRES